egs002 inverter schematic Egs002 sine wave inverter circuit
We're here EGS002 SINE WAVE INVERTER CIRCUIT - Many circuits you've came to the right place. We have 6 Pictures about EGS002 SINE WAVE INVERTER CIRCUIT - Many circuits like Egs002 Inverter Schematic, EGP1000W Manual - Sine Wave Inverter Power Board - EG - DataSheetGo.com and also EGS002 SINE WAVE INVERTER CIRCUIT - Many circuits. Here it is:
Mest EGS002 SINE WAVE INVERTER CIRCUIT - Many Circuits

sine inverter circuit wave egs002 pure circuits
Mest Egs002 Inverter Circuit Diagram Pdf / Thebackshed Com Forum : Sine Wave

sine microcontroller egs002 circuits pwm thebackshed users
Mest EGP1000W Manual - Sine Wave Inverter Power Board - EG - DataSheetGo.com
inverter schematic manual power sine wave eg datasheetcafe
Mest Pcb Inverter Egs002 / TheBackShed.com - Forum / Kit Inverter Pure Sine

egs002 inverter eg8010 sine thebackshed to247 mosfet lapak
Mest Egs002 Inverter Circuit Diagram Pdf / Egs002 500w Pure Sine Wave

egs002 sine instructables 1000w
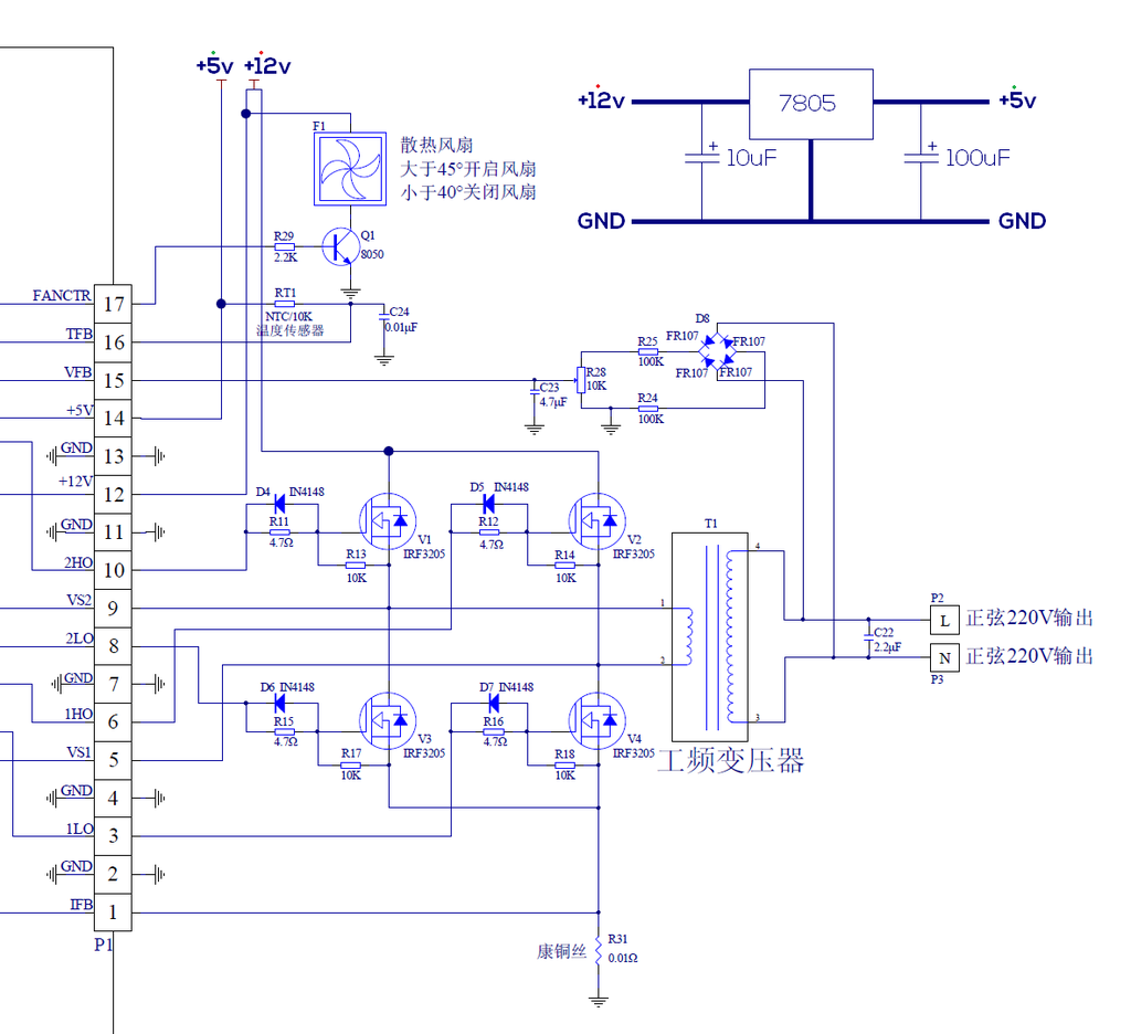
Mest Egs002 Inverter Schematic

inverter egs002 diagram schematic sine pure wave eg8010 ir2110 module driver power
Egs002 sine instructables 1000w. Pcb inverter egs002 / thebackshed.com. Egs002 inverter eg8010 sine thebackshed to247 mosfet lapak
if you are looking I encourage you to do the same for me. Thank you for reading! inverter egs002 diagram schematic sine pure wave eg8010 ir2110 module driver power. Don't forget to bookmark this page for future reference or share to facebook / twitter if you like this page.
Comments
Post a Comment